PRÉSENTATION
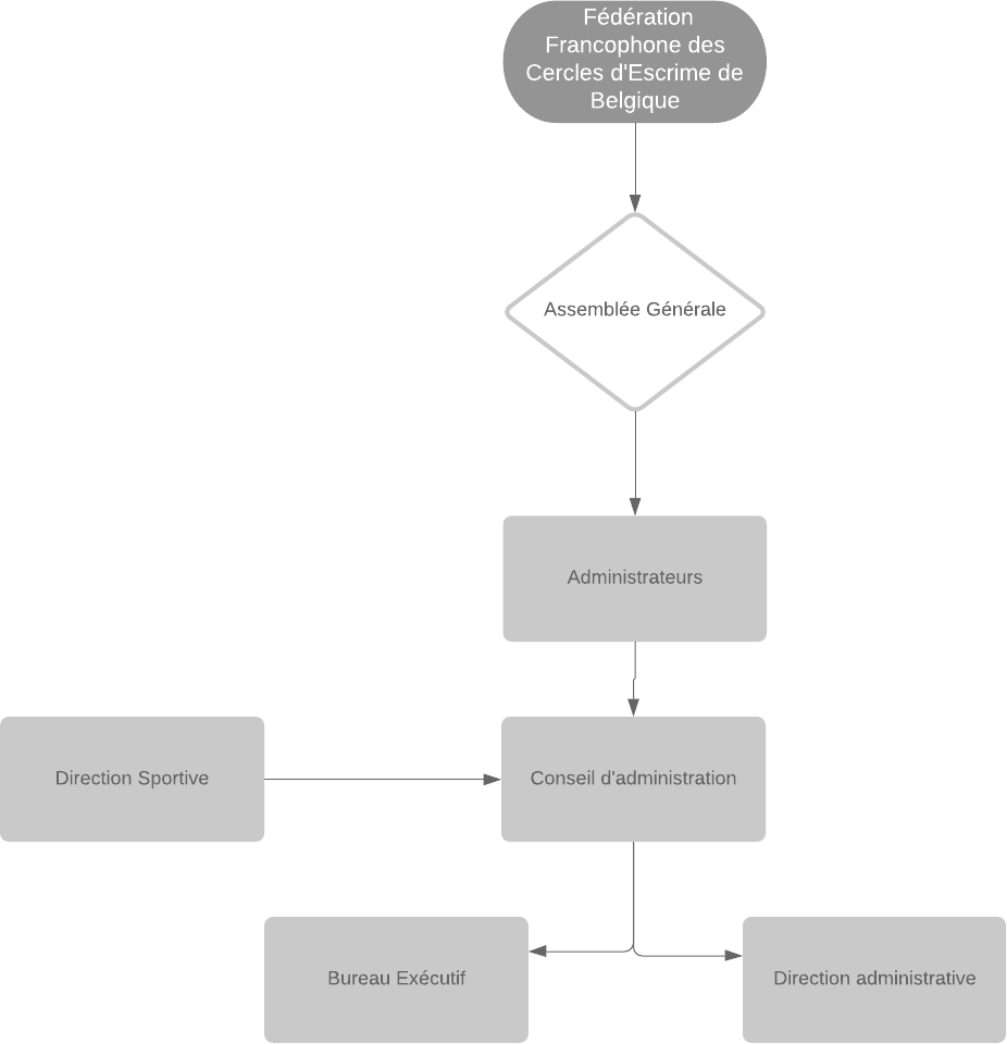
La Fédération Francophone des Cercles d’Escrime de Belgique (F.F.C.E.B.) est constituée depuis 1978 en une ASBL conformément à la loi du 27 juin 1921 et au décret du ministère de l’Education Nationale et de la Culture Française du 26 avril 1999. Anciennement dénommée Ligue Francophone, les Cercles associés ont modifié en septembre 2011 son appellation en Fédération Francophone, afin de mieux répondre aux enjeux politico-culturels de l’association et de renforcer sa position internationale.
Sur le plan sportif, elle se conforme aux règles de la Fédération Internationale d’ Escrime et de la Fédération Royale Belge des Cercles d’Escrime dont elle est l’aile francophone.



